1. BASLANGIC
1.1. Giriş
BIMCRONE’a hoş geldiniz! BIMCRONE platformu, inşaat projelerinin üç boyutlu bileşenini birleştirir. Bu bileşenler, iş planı, metraj ve maliyet verilerinin yer aldığı mimari proje çizimleridir. BIMCRONE, proje boyunca veri akışını doğru ve güncel tutarak karar destek süreçlerine yardımcı olmayı amaçlar.
Merkezi bir veritabanında saklanan veriler ile tüm disiplinler aynı modele erişebilir ve kısmi değişiklikler yapabilir. Projenin farklı ekipleri tek bir noktadan ve projenin en güncel versiyonuna erişebilir.
BIMCRONE, mimari projeye maliyet ve zaman verilerini ekleyerek, bu üç önemli bileşenin etkilerini proje yaşam döngüsü boyunca kalıcı olarak birbirine bağlar ve izler. Projenin zaman ve maliyet-miktar bilgileri ile üç boyutlu olarak canlandırılmasını sağlar.
2 boyutlu Revit projesini 3 boyuta aktaracak ve projede doğru birleştirilemeyen noktaların görülmesini ve düzeltilmesini sağlayacak bir kontrol aracıdır.
1.2. Programa Giriş
- Giriş ekranında Müşteri, Hesap ve Şifre alanlarını size bildirilen bilgiler ile giriş yapınız.

1.3. Projeye Giriş
● Projenizin ifclerini kullanarak bulutta veya bilgisayarınızın belleğinde projeyi oluşturabilirsiniz veya bulutta halihazırda oluşturulmuş olan projelere giriş yapabilirsiniz.

● Ayrıca projenizin yanındaki üç noktaya tıklayarak, sadece çalışmak istediğiniz proje dosyalarının da açılmasını sağlayabilirsiniz. Bu işlem bütün projeyi açmanızı engelleyerek çalışma performansınızı arttıracaktır.

2. Düzenle Modülü
2.1. Işık Ayarları
- Düzenle menüsünden “Işık” alanını seçiniz. Açılan panel üzerinden X ve Y eksenlerinde ışık ayarlarını, gölge yönünü, ışık şiddetini ve rengini değiştirebilirsiniz.

- “Kaydet” butonu ile yaptığınız değişiklikleri daha sonra tekrar uygulamak üzere kaydedebilirsiniz.
- “Default Settings” seçeneği ile tercihlerin ilk haline dönebilirsiniz.
2.2. IFC Elemanları
- Düzenle menüsünden IFc seçeneği ile 3 boyutlu modelinizi oluşturan IFC dosyalarının listesine ulaşabilirsiniz.
- Filtreleme seçeneği ile modelde gösterilmesi istenilen bölümleri belirleyebilir her IFC dosyası için pozisyon, açı ve ölçek ayarlarını değiştirebilirsiniz.

3. Görüntüleme Modülü
3.1. Fare Hareketleri

3.2. Gezinme Modülü
- Görüntüle menüsünden “Gez” alanını seçiniz.
- Klavyedeki “W: İleri, A: Sol, S: Geri, D: Sağ, Tab: Zıpla” tuşları ile model içerisinde gezinebilirsiniz.
- “Esc” tuşu ile gezinme modundan çıkabilirsiniz.

3.3. Kamera
- Görüntüle menüsünden “ Kamera“ alanını seçiniz.
- Pozisyon ve Döndürme alanlarına manuel olarak veri girebildiğiniz gibi mouse hareketlerine göre otomatik değişmektedir.
- Listeye kamera konumu eklemek istediğinizde “Kaydet” butonu ile ekleyebilirsiniz.

3.4. Filtreleme
3.4.1. Kat
- Görüntüle menüsünden “Kat” alanını seçiniz.
- Görmek istediğiniz katları seçerek filtreleme yapabilirsiniz.

3.4.2. IFC Kod
- Görüntüle menüsünden “IFC Kod“ alanını seçiniz.
- Görmek istediğiniz yapı elemanlarını seçerek filtreleme yapabilirsiniz.

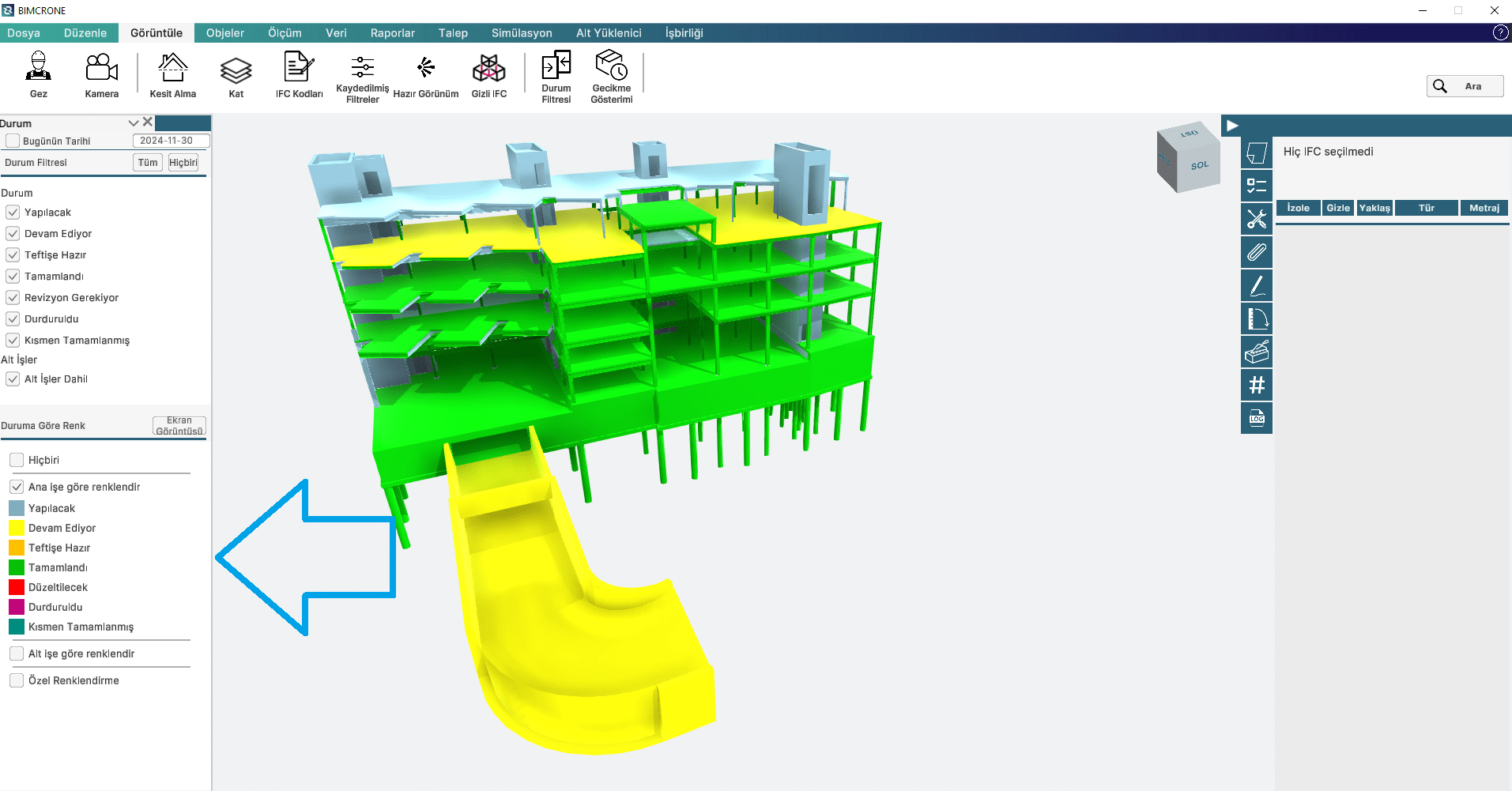
3.4.3. Durum Filtresi
- Görüntüle menüsünden “Durum Gösterimi” alanını seçiniz.
- Ana İşe göre ya da Alt İşe göre renklendirme yaparak proje durumunuzu, eleman statülerine renkli olarak görüntüleyebilirsiniz.
1. X Tarihine Gitme :

2. Duruma Göre Filtreleme
Elemanları durum statüsüne göre filtreleyebilirsiniz.
3. Ana İşe Göre Renklendirme:

4. Alt işe göre renklendirme:

5. Özel Renklendirme:

3.4.4. Kaydedilmiş Filtreler
- Görüntüle menüsünden “Kaydedilmiş Filtreler“ alanını seçiniz.
- İsteğinize uygun filtremele ayarları yaptıktan sonra “Kaydet” butonu ile kaydedebilirsiniz.

- Çeşitli filtre ayarları oluşturduktan sonra listeden üzerine tıklayarak görüntüleme yapabilirsiniz.

3.4.5. Hazır Görünüm
- Görüntüle menüsünden “Hazır Görünüm“ alanını seçiniz.
- İsteğinize uygun filtremele ayarları yaptıktan ve kamera görünümünü ayarladıktan sonra kaydet butonu ile hazır görünüm oluşturabilirsiniz.
- Oluşturulan hazır görünümde mevcut olan filtreleme ayarları ve kamera açısı kayıt edilir.

3.4.6. Cross Section
- “Görüntüle” menüsünden “Cross Section” alanını seçiniz.
- Açılan ekranda bulunan pozisyon, döndürme ve boyut alanlarına veri girerek ya da mouse ile model üzerinde istediğiniz kesiti görüntüleyebilir, ekran resmi olarak kaydedebilirsiniz.


3.4.7 Gecikme Gösterimi
- “Görüntüle” menüsünden “Gecikme Gösterimi” alanını seçiniz.
- Açılan ekranda “Gecikmeye göre renklendir” butonuna tıklayarak gecikme analizini çalıştırabilirsiniz.

4. Objeler Modülü
4.1. IFC Özeti
- Objeler menüsünde “IFC Özeti” seçeneği ile model üzerinden seçeceğiniz yapı elemanlarının sağ panelde detaylı bilgisini görüntüleyebilirsiniz.
- Sağ panelde seçilli elemana Kapsam ve Aktivite ID atayabilir, eleman üzerinde yapılan tüm değişiklikleri “Eleman Geçmişi” bölümünde görebilirsiniz.
- Sağ paneldeki “Durum” seçeneği ile yapı elemanında tanımlı işlerin mevcut ilerlemesini güncelleyebilirsiniz.
- İzole Et, Gizle ve Yakınlaş seçenekleri ile model üzerinde seçili elemanı görünümü ile ilgili değişiklik yapabilirsiniz. Gizlediğiniz elemanların listesine Görüntüle menüsü altındaki “Gizli IFC” seçeneğinden ulaşabilir ve bu panelden istediğiniz elemanların tekrar modelde gösterilmesini sağlayabilirsiniz.
- Taşeron kullanıcılar tarafından onaya gönderilen işler süpervizör kullanıcılar tarafından parçalı olarak (tamamlanma yüzdesi ile) onaylanabilir.

4.2. Not Görüntüleme ve Ekleme
- Objeler menüsünden “Not Görüntüleme“ alanını seçiniz.
- Sağ panelde modelde seçili olan yapı elemanına eklenmiş olan notları görüntüleyebilirsiniz.
- “Not Görüntüleme” seçeneğinde “Yeni Not” butonu veya Objeler menüsünde “Not Ekle” seçeneği ile yeni not ekleme ekranını açabilirsiniz.

4.3. Dökümanlar
- Objeler menüsünde Dökümanlar alanını seçiniz.
- Modelde seçili olan yapı elemanına eklenmiş olan dökümanları sağ panelde görebilirsiniz. Bu dökümanları çift tıklama ile açabilirsiniz.
- Bu paneldeki “Döküman Ekle” seçeneği ile yeni döküman ekleyebilirsiniz.

4.4. Talepler
- Objeler menüsünde “Talepler” alanını seçiniz.
- Modelde seçili olan eleman için açılmış olan talepleri sağ panelde görebilirsiniz.
- Yeni talep eklemek için “Yeni Talep” butonu ile ilgili paneli açabilirsiniz.

4.5. Alt İşler
- Objeler menüsü altında “Alt İşler” alanını seçiniz.
- Modelde seçili olan yapı elemanına ait alt işlerin listesini sağ panelde görüntüleyebilirsiniz.
- Alt işlere kapsam tanımlayabilir, Aktivite ID atayabilir ve statu değişimlerini “Durum” seçeneğinden güncelleyebilirsiniz.

4.6. Özel Küme
- Objeler menüsünde “Özel Küme” seçeneği ile ortak özelliklere sahip elemanlar için oluşturulmuş grupların listesine ulaşabilirsiniz.
- “Kümeyi Seç” seçeneği ile bu kümeye not ve döküman ekleyebilirsiniz.
- “Elemanları Seç” seçeneği ile bu kümeye dahil edilmiş elemanlara etiket, not, döküman, talep ve alt iş ekleyebilir, kapsam tanimlayıp Aktivite ID ekleyebilirsiniz.

4.8. Özellikler
- Objeler menüsü altında “Özellikler” alanını seçiniz.
- Modelde seçili elemana ait özellikleri sağ panelde görüntüleyebilirsiniz.

4.9. Malzemeler
- Objeler menüsü altında “Malzemeler” alanını seçiniz.
- Modelde seçili elemana ait malzemeleri sağ panelde görüntüleyebilirsiniz.
4.10. Kayıtlar
- Nesne üzerinde yapılan tüm değişiklikleri “Logs” butonu üzerinden görüntüleyebilirsiniz.

5. Bulut Isbirligi
- Bulut işbirliği, birden fazla kişinin aynı anda veya farklı zamanlarda bulutta kaydedilen projelerde çalışmasına izin verecektir.
- Proje ekibi, projedeki tüm güncellemelere aynı anda ulaşmış olacaktır.
- Çevrimiçi olarak proje üzerinde çalışmak için “Profil” ikonu tıklayınız.



6. Ölçüm Modülü
6.1. Hacim Ölçümü
- Ölçüm menüsünden “Hacim” alanını seçiniz.
- Model üzerinde seçtiğiniz yapı elemanının hacim bilgisini ve eleman bilgilerini ekranın solunda açılan panelde görebilirsiniz.

6.2. Sınırlayıcı Kutu
- Ölçüm menüsünden “Sınırlayıcı Kutu” alanını seçiniz.
- Model üzerinde seçtiğiniz yapı elemanının yükseklik, genişlik ve uzunluk bilgisi ile eleman bilgilerini ekranın solunda açılan panelde ve model üzerinde görebilirsiniz.

6.3. Uzaklık Ölçümü
- Ölçüm menüsünden “Uzaklık” alanını seçiniz.
- Model üzerinde seçtiğiniz iki nokta arasındaki uzaklığı ekranın solunda açılan panelde görebilirsiniz.
- Uzaklık fonksiyonu ile istediğiniz kadar nokta seçebilirsiniz.

- Ölçü modundan çıkmak için ekranın üstünde bulunan çarpı işareti ile modu kapatmalısınız.
7. Veri Modülü
7.1. IFC Listeleme ve Görüntüleme
- Veri menüsünden “IFC Listesi” alanını seçiniz.
- Projenizdeki tüm IFC elemanlarını IFC Kodu, eleman ismi ve kat bilgisi ayrıntılarıyla görüntüleyebilirsiniz.
- Panelin sağında bulunan seçim ve yakınlaşma fonksiyonları ile elemaları model üzerinde görüntüleyebilir ve yakınlaştırabilirsiniz.

- Veri menüsünden “IFC Ara” alanını seçiniz.
- Açılan ekranda arama bölümü ile eleman ismi, IFC Kodu ya da kat bilgisi ile arama yapabilirsiniz.
- Arama sonuçlarında elemanları panelin sağında bulunan yakınlaştırma ve seçim butonları ile model üzerinde görüntüleyebilirsiniz.
- Arama sonucundan listelenen elemanları “Hepsini Seç” alanıyla seçebilir ve “Özel Küme Oluştur” alanıyla özel küme oluşturabilirsiniz.
- Veri menüsünden “IFC Hierarchy” alanını seçiniz.
- Projenizdeki IFC dosyalarını açılır liste olarak gruplandırılmış halde görüntüleyebilirsiniz.
- Açılan listeden elemanları seçip sağ panelde görüntüleyebilirsiniz.
- IFC Hierarchy panelinin en altında bulunan Deselect All butonu ile seçimi kaldırabilir ve Collapse All butonu ile açılan dosyaları ilk haline getirebilirsiniz.

7.2. Maliyet
- Veri menüsü altında “Maliyet” alanını seçiniz.
- İçeri Alma ve Dışarı Aktarma butonları ile maliyet bilgilerinizi csv ve xls formatlarında içeri alabilir veya mevcut bilgileri bilgisayarınıza csv ve xls formatlarında kaydedebilirsiniz.
- Sağ üstteki artı butonu ile yeni maliyet değerleri ekleyebilirsiniz.
- Arama seçeneği ile maliyet listenizde ihtiyacınız olan bilgiye hızlı bir şekilde ulaşabilirsiniz.

- Yüklediğiniz maliyet değerlerinize geçerli olacakları tarih seçimi ile alternatif değerler ekleyebilirsiniz.
- Hakediş hesaplamalarınızı ya da ilerleme raporu ve ilerleme özeti raporlarınızı bu maliyet değerlerine göre görüntüleyebilirsiniz.
7.3. İş Planı
- Veri menüsü altında “İş Planı” alanını seçiniz.
- İçeri Alma ve Dışarı Aktarma butonları ile iş planını csv ve xls formatlarında içeri alabilir veya mevcut bilgileri bilgisayarınıza csv ve xls formatlarında kaydedebilirsiniz.
- Sağ üstteki artı butonu ile yeni aktivite ekleyebilirsiniz.
- Arama seçeneği ile iş planında ihtiyacınız olan bilgiye hızlı bir şekilde ulaşabilirsiniz.

7.4. Metraj
- Veri menüsü altında “Metraj” alanını seçiniz.
- İçeri Alma ve Dışarı Aktarma butonları ile metraj bilgisini csv ve xls formatlarında içeri alabilir veya mevcut bilgileri bilgisayarınıza csv ve xls formatlarında kaydedebilirsiniz.
- Sağ üstteki artı butonu ile yeni aktivite ekleyebilirsiniz.
- Arama seçeneği ile metraj listesinde ihtiyacınız olan bilgiye hızlı bir şekilde ulaşabilirsiniz.

7.5. Tüm Metrajlar
- Veri menüsünde “Tüm Metrajlar” alanını seçiniz.
- Projedeki metrajlara dair tüm detaylara bu panelden ulaşabilirsiniz.
- Metraj öğesi, IFC eleman ismi, alt iş ve seviyelerine göre filtreleme yapabilir, bu filtrelenen listeyi veya tüm metraj listesini xls formatında kaydedebilirsiniz.

7.6. İlerleme Durumu
- Veri menüsünde “İlerleme Durumu” alanını seçiniz.
- Tüm aktivitelerin planlanan başlangıç ve bitiş tarihlerini, ilgili aktiviteye ait kısmen tamamlanan, devam eden ve tamamlanan işlerin sayısını ve işin ilerleme yüzdesini görebilirsiniz.

7.7. Döküman
● Veri menüsünde “Döküman” seçeneği ile açılan panelde tüm projede eklenen dökümanların listesini görüntüleyebilirsiniz.

7.8. İleriye Dönük Rapor
● Veri menüsünde “İleriye Dönük” seçeneği ile açılan panelde belirleyeceğiniz tarih aralığında devam edecek olan işleri listeleyebilirsiniz.

7.9. İş Planı Güncelleme
- Veri menüsü altında “Updated Schedule” alanını seçiniz.
- Güncellenmiş İş Planı ekranından yeni iş planınızı xml formatında BIMCRONE’a yükleyebilirsiniz.
- “Cut Off Date” alanındaki listeden daha önce içeri aldığınız iş planlarından seçim yaparak detaylarını liste olarak görüntüleyebilirsiniz.

7.10. Revit İmport
- Veri menüsü altında “Revit Import” alanını seçiniz.
- Revit’ten csv veya txt formatında aldığınız metraj dosyalarınızı bu panel üzerinden BIMCRONE’a yükleyebilirsiniz.
- Yükleme sırasında metrajların ekleneceği ilgili metraj öğesi ve alt iş seçimlerini yapmanız gerekmektedir.
- Buradaki metraj öğesi listesi Veri menüsü altındaki Metraj panelinde oluşturduğunuz metraj bilgileridir.
- “Multiplier” seçeneği aynı metrajların birden fazla olması durumunda 1’den farklı olarak girilmesi gerekmektedir.
8.0 Talep
8.1. Talep Listesi ve Değişimleri
- Talep menüsü altında “Talep Listesi” alanını seçiniz.
- Açılan panel projedeki talepleri listelemektedir. Bu panel üzerinden arama yapabilir ve ilgili taleplerin üzerine tıklayarak sağ panelde talep detaylarını görüntüleyebilirsiniz.

- Talep menüsü altında “Talep Değişimleri” alanını seçiniz.
- Açılan panel üzerinde taleplerin durum değişim geçmişini ve sorumlu kullanıcı detaylarını filtreleyerek görebilirsiniz.
- Talep listesini xlsx formatında kaydedebilirsiniz.

8.2. Ekipler
- Talep menüsü altında “Ekipler” alanını seçiniz.
- Saha sorumlusu ve tedarikçileri bu panel üzerinden ekleyebilir ve iletişim bilgilerini güncelleyebilirsiniz.

9. Simülasyon
- Simülasyon menüsünden “Simülasyon” alanını seçiniz.
- Paneldeki kayar tarih bölümünü istediğiniz tarihe çekip simülasyona başlayabilir veya devam edebilirsiniz. Ayrıca takvim panelinden de tarih seçimi yapılmaktadır.
- Simülasyon hızını “Speed “ alanından değiştirebilirsiniz.
- Güncellenmiş iş planınıza göre planlanan/gerçekleşen ya da güncellenen proje durumunu simülasyon üzerinde görüntüleyebilirsiniz.
- 4 Kamera Modu ile kaydettiğiniz kamera görüntülerinden görmek istediğiniz açıyı seçerek simülasyonu çalıştırabilirsiniz. Bu özellik sadece Planlanan ve Güncellenen seçenekleri için başlatılacak olan simülasyon için uygundur.

10. Alt Yüklenici Modülü
10.1. Firmalar Ekranı
- Alt Yüklenici menüsü altında “Firmalar” seçeneğinden projenizdeki alt yüklenici firmaları listeleyebilirsiniz.

10.2. Kapsamlar Ekranı
- Alt Yüklenici menüsü altında “Kapsamlar” seçeneğinden projenizde yapılan işlerin kapsamlarını ve hangi kapsamda kaç eleman olduğunu görüntüleyebilirsiniz.
- Kapsamların sağ tarafında bulunan seçim ikonu ile kapsamdaki elemanları seçebilirsiniz.

10.3. İlerleme Özeti
- Alt Yüklenci menüsü altınde “İlerleme Özeti” seçeneğinden İlerleme Adeti, Metraj İlerlemesi ve Parasal İlerleme başlıklarıyla ilgili Alt Yüklenici firmaya ait bilgileri görüntüleyebilirsiniz.
- Ekranın üst tarafında bulunan tarih kutusu ile istenilen tarih seçilebilir.

- Parasal ilerleme verisi görüntülenirken Maliyet açılır menüsünden farklı maliyet değerleri de seçilebilir.


10.4. Alt Yüklenici Kullanıcılar
- Statü Değişimi: Alt yükleniciler yapı elemanı statüsünü “Yapılacak, Devam Ediyor, Teftişe Hazır” olarak değiştirmektedir.
- İlerleme Raporu: Alt yüklenici süpervizörler veya kaliteciler tarafından reddedilen işleri ilerleme raporundan “Düzeltilecek İşler” alanından, tamamlanan işleri ise “Tamamlanan İşler” alanından listeleyebilir.


10.5. Süpervizor Kullanıcılar
- Statü Değişimi: Süpervizörler yapılan işi onaylayabilirler veya reddedebilirler.
- İlerleme Raporu: Süpervizörler, alt yüklenici tarafından teftişe hazır olarak değiştirilen yapı elemanlarını ilerleme raporunda “Onayımı Bekleyen İşler” kısmında listeleyebilirler.
10.6. Kalite Departmanı Kullanıcıları
- Statü Değişimi: Kaliteciler yapılan işi onaylayabilirler veya reddedebilirler.
- İlerleme Raporu: Kaliteciler, alt yüklenici tarafından teftişe hazır olarak değiştirilen yapı elemanlarını ilerleme raporunda “Onayımı Bekleyen İşler” kısmında listeleyebilirler.
11. Hakedis Islemleri
- Kalite departmanı ve süpervizörler tarafından onaylanan işler tamamlandı durumuna geçer.
- Tamamlanan işler için “İlerleme Raporu” ‘nda “Tamamlanan + Kısmen Tamamlanan İşler” listelenir.
- Hakediş oluşturulmak istenen Alt Yüklenici firma Alt Yüklenici açılır menüsünden seçilir.
- “Hakediş Sihirbazı” ile hakediş işlemlerini başlatabilirsiniz.

- Hakediş işlemlerinin tamamlanması için “Ayrıntılar” sekmesi altında “Maliyet” seçeneği açılır menüsünden ilgili maliyet seçimini yapmalısınız. Daha sonra devam etmek için tekrar hakediş sihirbazı simgesine tıklamalısınız.

- Hakediş adımlarında atanan metraj ve miktar verileri yer alır.
- Hakedişe eklentiler ve kesintiler eklenebilir.

- Gelen ekranda hakedişin numaralandırılması, bu tarih ve daha önceki tarih bazında kümülatif bir değerle beraber özet sonuç çıkartılır.




- Hakedişi alınan işler “ Firmalar > Ödeme Sertif.” başlığı altında listelenir.
- Listedeki hakedişlerin özet bilgilerini seçim ikonuna tıklayarak görüntüleyebilirsiniz.


12. Aktivite AKISI
- İş Birliği menüsü altında “Aktivite Akışı” seçeneği ile proje içerisinde kullanıcılar tarafından yapılan değişiklik geçmişini detaylarıyla görüntüleyebilirsiniz.

